自耦變壓器降壓啟動原理是什麼?
自耦式變壓器是指其繞組為主變壓器和次級繞組,原、副fu繞rao組zu直zhi接jie串chuan聯lian,自zi行xing耦ou合he。按an結jie構gou又you可ke分fen為wei可ke調tiao壓ya式shi和he固gu定ding式shi。自zi耦ou聯lian是shi電dian磁ci耦ou合he的de意yi思si,普pu通tong變bian壓ya器qi通tong過guo原yuan副fu邊bian線xian圈quan電dian磁ci耦ou合he來lai傳chuan遞di能neng量liang,而er在zai自zi耦ou變bian壓ya器qi原yuan副fu邊bian沒mei有you直zhi接jie電dian的de聯lian係xi上shang,自zi耦ou變bian壓ya器qi原yuan副fu是shi直zhi接jie電dian的de一yi部bu分fen。通tong訊xun線xian路lu防fang護hu設she備bei中zhong還hai將jiang采cai用yong自zi耦ou變bian壓ya器qi等deng保bao護hu設she備bei。
引文作者:上海蓋能電氣市場部(專注幹式變壓器30年)電話:189 1886 3098(微信同號)
自耦式變壓器如何起到降壓的作用?

起動時,將轉換開關SA擰到“啟動”位置,此時電機定子繞組與自耦變壓器的低壓側連接,電動機降壓啟動,待轉速上升到一定值時,再將SA擰緊,電機定子繞組與自耦變壓器的低壓側連接,電機定子繞組啟動。
自耦變壓器降壓起動有兩種控製方式:手動和自動。
1.人工控製
采用手動控製的補償器主要有QJ3。QJ3型起動補償器結構圖和控製線路圖如下:

QJ3型補償器主要由自耦變壓器、觸頭係統、保護裝置和操作機構等部分組成,控製器上,自耦變壓器的抽頭有兩種電壓可供選擇,分別為電源電壓的65%和80%(出廠時接在65%抽頭上),可根據電動機的負荷大小適當選擇。
保護器具有過載和欠壓保護:
負壓保護由欠壓繼電器FV完成,
負載保護采用雙金屬片熱繼電器。
觸點係統組成:
gaichutouxitongyouliangpaijingchutouheyipaidongchutouzucheng,weiyubuchangqixiabu,jinrujueyuanyouzhong,juereyoudezuoyongshiximiechutouzaichutouduankaishisuochanshengdedianhu,shangmianyipaichutoujiaoqidongjingchutou,tagongyou5個觸頭,其中3個在啟動時與動觸頭接觸,並將自耦變壓器的三相繞組接成星形。下一排觸頭叫作靜觸頭,隻有3條;中間一排為動觸頭,共有5條,三條觸點用軟金屬帶連接板上的三相電源,另兩條觸頭自接。
QJ3補償器工作原理如下:
起動手柄至“啟動”位置,電機定子繞組接自耦變壓器低壓繞組側,電機降壓起動。
在轉速上升到一定值後,將手柄擰至“運轉”位置,電動機定子繞組直接與三相電源接通,切斷自耦變壓器,電動機全壓運行。
如果想停轉,隻需將手柄擰到“停止”位置,電機不會啟動,電機停止運轉。
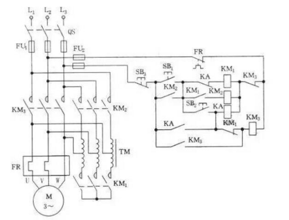
2.接觸器控製的自耦變壓器補償器啟動控製線

主電路由KM1,KM2,KM3三組觸頭觸頭組成。
KM1、KM2關閉,KM3斷開,電機定子繞組接自耦變壓器低壓側降壓側啟動;
KM2和KM1斷開,KM3關閉,電機全壓運行。
輔路由KM1、KM2、KM3三個交流接觸器組成,中間繼電器KA,啟動按鈕SB1,升壓按鈕SB2等。
達到降壓起動,其控製過程如下:

速度達到某一數值時。
當需要停機時,隻要按下SB3停止按鈕即可。
這種控製線有以下特點:
(1)如果發生誤操作,在按動SB1按鈕的情況下,直接按下SB2升壓按鈕,電控線路上可以看到KM3線圈不會通電,電動機M無法全壓啟動。
(2)若觸點KM3發生線圈斷線或機械卡住不能閉合時,電機也不會出現低壓長時間運行,原因是一旦按動SB2按鈕,中間斷電器KA通電,KM1線圈斷電,則KM1線圈不會長時間低壓運行,電機才會長時間低壓運行。
(3)電動機進入全壓運轉過程。KM3的主觸頭先關閉,而KM2主觸頭斷開,雖然這一段時間間隔很短,但不會發生電動機間隙斷電,也不會產生第二次啟動電流。
(4)電路的缺點是每次啟動時要按動兩次按鈕,而且按動按鈕之間的時間間隔不易掌握,即起動時間不準確。
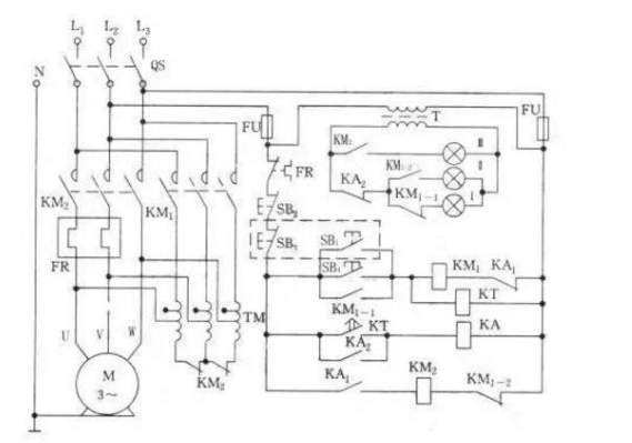
3.自耦變壓器補償器降壓啟動控製線的時間繼電器控製
若用時間繼電器代替人工操作,控製起動時間的長短,上述控製電路的缺陷將不複存在。

該控製電路分為主電路、控製電路、指示電路三部分。
主電路:由自耦變壓器TM、KM1接觸器三個主觸頭、KM2接觸頭三個主觸頭、兩個輔助常閉觸頭、熱繼電器FR熱元件及電動機M。KM1接觸器上電後,KM2接觸器不工作時,電機進入全壓狀態。自耦式變壓器有多個抽頭,在使用過程中有不同的變化,可供選擇。
顯示電路:顯示電路包括指示燈電源變壓器T,KM1為接觸頭,KM1為常閉觸頭,接觸器KM2為KM2,中間為KA常閉觸頭。指示燈I亮,表示控製線路已接通電源,處於準備工作狀態;指示燈Ⅱ亮,表示控製線路已進入降壓啟動過程;指示燈Ⅲ亮,表示控製線路已進入全壓啟動過程。
控製器:由KM1,KM2,KM2接觸器,KT,中間繼電器KA和SB1、SB4和起動按鈕SB2、SB3組成。二個啟動按鈕並聯,兩個停機按鈕串聯組成了兩地控製功能。SB1、SB3(虛線框)組成了甲地控製的啟動,停止按鈕。SB4,SB2組成了控製的啟動,停止按鈕。
XJ01型自動啟動補償器工作原理如下:
合閘SQ後,變壓器T有電,指示燈I亮,表明電源接通(電路在起動準備狀態),但電動機沒有轉動。
啟動的時候:

按下停止按鈕SB2或SB3即可停止。
接觸器KM1降壓起動時,接觸器KM2和中間繼電器KA不工作,時間斷電器KT工作正常。線路進入全壓運行後,情況正相反,接觸器KM2和中間斷電器KA工作,觸點KM1和時間繼電器KT不工作。
自耦式變壓器有多個抽頭,可得到不同的變化,比Y-△降壓起動方式的啟動電流、起動轉矩選擇靈活。
自耦變壓器降壓起動比定子串電阻減壓啟動效果好,在啟動轉矩相等的情況下,自耦變壓器啟動從電網吸收的電流小,但自耦變壓器價格較高,因此僅允許連續啟動兩次即可。